Titelbild Mikrocontroller

8.1. Ports als digitale Ein- Ausgänge

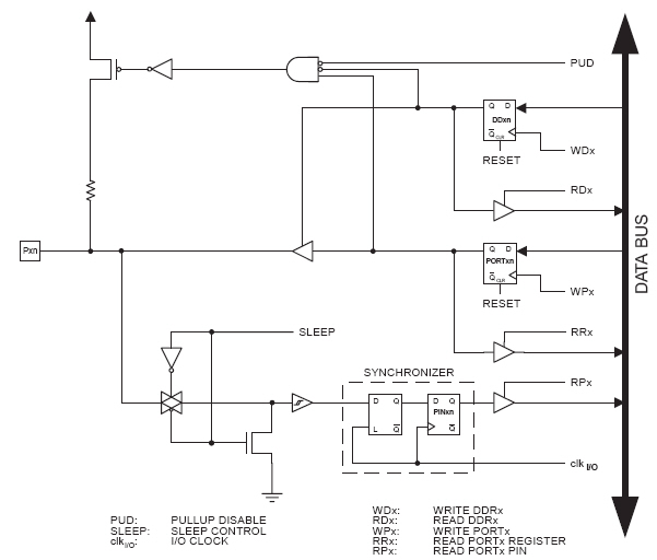
Die Ports sind bidirektionale I/O-Ports mit optional zuschaltbaren internen pull-up Widerständen. Nachfolgende Abbildung zeigt die interne Schaltung eines Port Pins.
Digitale Port-Pins des ATmega8

Digitale Port-Pins des ATmega8

Hinweis: WPx, WDx, RRx, RPx und RDx sind mit allen Pins eines Ports verbunden, clkI/O, SLEEP und PUD sind mit allen Ports verbunden.
Impressum