Titelbild Mikrocontroller

4. Systemtakt und Takt Einstellungen

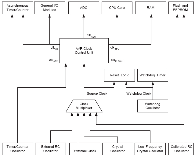
Das nachfolgende Bild zeigt das Prinzip des Taktsystems und dessen Verteilung. Nicht alle Takte müssen zur gleichen Zeit aktiv sein. Um den Stromverbrauch zu reduzieren können Takte für verschiedene Module durch Verwenden der unterschiedlichen Sleep-Modi abgeschaltet werden.

Systemtakt des ATmega8

Systemtakt des ATmega8


CPU Clock – clkCPU

Der CPU-Takt ist mit allen Teilen des Bausteins verbunden, die mit dem AVR-Kern zusammenarbeiten. Beispielhaft sind hier zu nennen: Die allgemeinen Register, das Status-Register und der Datenspeicher, der den Stack enthält. Das Anhalten des CPU-Taktes verhindert weitere Operationen des CPU-Kerns.

I/O Clock – clkI/O

Der I/O-Takt wird für die meisten I/O-Module wie etwa die Timer/Counter, das SPI und die USART verwendet. Der I/O-Takt wird auch für das Modul der externen Interrupts verwendet, wobei zu beachten ist, dass einige externe Interrupts durch eine asynchrone Logik erkannt werden und somit auch dann verwendet werden können, wenn der I/O-Takt abgeschaltet ist. Zu beachten ist ferner, dass die Adresserkennung im TWI Modul asynchron durchgeführt wird, wenn der I/O-Takt abgeschaltet ist. Somit ist der Empfang von Adressen in allen Sleep-Modi möglich.

Flash Clock – clkFLASH

Der Flash-Takt kontrolliert die Operationen mit dem Flash-Speicher. Der Flash-Takt ist gewöhnlich immer dann aktiv, wenn der CPU-Takt auch aktiv ist.

Asynchronous Timer Clock - clkASY

Der asynchrone Timer-Takt ermöglicht das Takten des asynchronen Timer/Counters mit einer externen Quarzfrequenz von 32 kHz. Da diese Taktung auch dann funktioniert, wenn sich der ATmega8 in einem Sleep-Modus befindet, kann der asynchrone Timer/Counter als Echtzeituhr verwendet werden. Der asynchrone Timer/Counter verwendet die gleichen XTAL-Pins wie der Haupttakt der CPU. Daher kann er nur verwendet werden, wenn für die CPU der interne RC-Oszillator verwendet wird. Die Frequenz des CPU-Taktes muss mindestens viermal so groß sein, wie die Frequenz des Oszillators für den asynchronen Timer-Takt.

ADC Clock - clkADC

Der Takt für den Analog-Digitalwandler wird unabhängig von den anderen Takten erzeugt. Dadurch ist es möglich, den CPU- und I/O-Takt anzuhalten, während eine AD-Wandlung durchgeführt wird. Somit werden Störungen durch die digitalen Schaltkreise vermieden, die das Wandlungsergebnis beeinflussen können.

« zurück:
3.4 I/O-Speicher
» weiter:
4.1. Takt Quellen
Impressum