Titelbild Mikrocontroller

17. Der analog Comparator

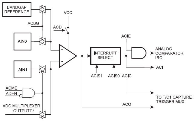
Der Analog Comparator vergleicht die Spannungen am positiven Eingang Pin AIN0 und am negativen Eingang Pin AIN1 miteinander. Wenn die Spannung am positiven Eingang größer als die am negativen Eingang ist, wird der Analog Comparator Output (ACO) auf 1 gesetzt. Der ACO kann den Timer/Counter1 Interrupt oder einen eigenen ACO Interrupt triggern, der nur für den Analog Comparator vorgesehen ist. Der Anwender kann auswählen, ob der Interrupt mit der steigenden oder fallenden Flanke des ACO oder durch einen Zustandswechsel des ACO getriggert wird. Das Blockdiagramm mit der dazugehörigen Logik zeigt das nachfolgende Bild.
Analog Comparator des ATmega8

Analog Comparator des ATmega8

Impressum